4月20日,A股三大指数走势分化,截至11:13,上证指数上涨0.55%,深证成指上涨0.33%,创业板指下跌0.17%。电网设备ETF华夏(159326)上涨1.41%,绿电ETF华夏(562550)上涨0.59%,电网设备ETF华夏成交额已达8.34亿元,成分股通达股份、中天科技涨停,通光线缆上涨9.54%,亨通光电上涨7.69%,杭电股份、泽宇智能、平高电气、宝胜股份等股跟涨。
资金面来看,电网设备ETF华夏(159326)已连续4个交易日获资金净流入,区间净流入额为19.89亿元,最新规模达321.54亿元。
近期,据DCD资讯披露,波兰房地产开发商Central Energy Group(CGE)计划在中部科宁市建设260兆瓦超大型AI数据中心。项目总投资达30亿欧元,已完成电力连接与环境许可审批,2027年启动施工。当前波兰数据中心总负载约200兆瓦,此单项目规模接近现有总量,预计2034年该国数据中心电力需求将突破1000兆瓦,倒逼电网加速升级适配高耗能算力集群。
太平洋证券指出,电网设备需求呈现国内外共振向好态势,海外受AI数据中心用电激增驱动,美国加速推进大规模电网扩建与超高压线路建设;国内政策明确支持算电协同新基建及智能电网建设,行业头部企业显著受益,两会上明确提出要培育发展未来能源等未来产业,实施算电协同等新基建工程,加快智能电网建设。
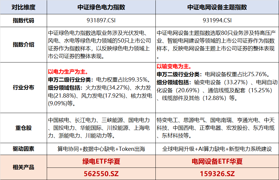
电网设备ETF华夏(159326):全市场唯一跟踪中证电网设备主题指数的产品,申万二级行业中电网设备含量超75%,为全市场最“纯”的电网指数;其中智能电网权重占比高达90%,特高压权重占比高达70%,均居全市场首位。
绿电ETF华夏(562550):同指数规模最大,跟踪中证绿色电力指数,申万二级行业中电力含量超99%,为全市场最“纯”电力相关指数,一键打包电力龙头企业,不仅包括以水电、风电及光伏发电为代表的清洁能源企业,同时也纳入了火电、核电等能源转型样本。标的“风光水核”含量超56%。

每日经济新闻