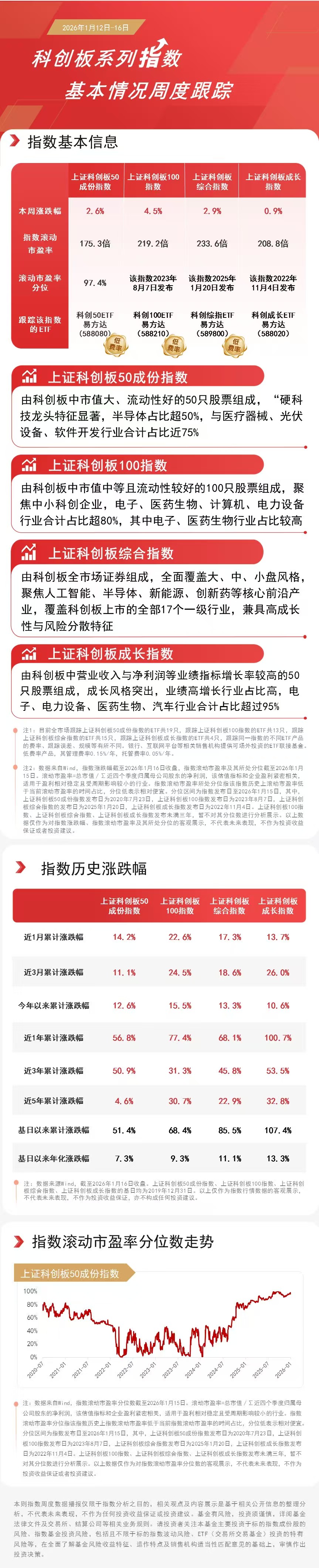
本周,科创100指数上涨4.5%,科创综指上涨2.9%,上证科创板50成份指数上涨2.6%,上证科创板成长指数上涨0.9%。
近日,中国科学技术大学联合团队在新型半导体材料研发上取得重大突破,首次在二维离子型软晶格材料中,实现了可编程、原子级平整的“马赛克”式异质结的可控构筑。该技术克服了传统工艺易破坏软晶格结构的难题,为研发高性能发光与集成化器件开辟了全新路径。

每日经济新闻
本周,科创100指数上涨4.5%,科创综指上涨2.9%,上证科创板50成份指数上涨2.6%,上证科创板成长指数上涨0.9%。
近日,中国科学技术大学联合团队在新型半导体材料研发上取得重大突破,首次在二维离子型软晶格材料中,实现了可编程、原子级平整的“马赛克”式异质结的可控构筑。该技术克服了传统工艺易破坏软晶格结构的难题,为研发高性能发光与集成化器件开辟了全新路径。

每日经济新闻